|    | | | | VOLUME 2023, ISSUE #14 09/25/2023 | 
 | A MESSAGE FROM OUR DEAN   Dear Aggies and friends of the college of ACES,   After a very hot summer and getting into a more temperate time of year, the college is going in full force and we are working on tasks related to the ribbon cutting ceremonies in November of this year.   This will mark a huge event that we are getting ready and prepared for. We are delighted to have within our ranks new department head Dr. Anowar Islam, who will lead the Departments of Plant and Environmental Sciences and Extension Plant Sciences. We welcome Dr. Islam to the family of the College of ACES. We are also excited about the new process that is in place for the search and interview of the new department head for the Department of Agricultural Economics & Agricultural Business. Hopefully we will have a new department head before the year ends.   On a sour and sweet note is the departure of Dr. Leslie Edgar, who is our associate dean for the Agricultural Experiment Station and director of research in our college. She obtained an equivalent position with the University of Washington, but very close to her ranch, something hard for us to beat. We wish her the best, and we really appreciate all the work she has done while at NMSU.   A new search committee has already been formed under the direction of Dr. Donald Conner and Dr. Allen Malone, who are the chairs. We hope that we will be able to bring someone into this position soon, before Dr. Edgar departs. However, since this is a challenging timeline, if we can’t fill the position by January 2, 2024, Dr. Jay Lillywhite, current assistant dean for economic and rural development, will be acting director and will support continuity in AES work.   Best of luck to Dr. Edgar in her new ventures.   Thank you to all the individuals who have gotten close to us and have been donating to the new Ag facilities. We are looking forward to having a fully operational pilot plan for food products and meat processing, as well as a new feed mill. We are getting close to several milestones on this process.    Go Aggies! | 
 |  | 
 | Rolando A. Flores Galarza Dean & Chief Administrative Officer | 
 | 
 | 
 | | | AG Day is a huge tailgate event held prior to a New Mexico State University Aggie football game.   The 10th Annual AG Day is Saturday, Nov. 4, 2023, from 1 to 4 p.m. prior to the NMSU vs. Middle Tennessee football game at Aggie Memorial Stadium. Kickoff is at 4 p.m. Nov. 4 is Homecoming, so there will be plenty of excitement surrounding the football game that day and week.   Located in the south Pan Am Center lot and the northeast Aggie Memorial Stadium lot, AG Day focuses on family fun and the importance of agricultural products, services and jobs in New Mexico. The event features food sampling, educational booths, animals and much more. Booths feature family- and kid-friendly agricultural learning and awareness activities.   Here’s to the Aggies – and to New Mexico agriculture!   AG Day is hosted by:New Mexico Department of Agriculture
 New Mexico State University College of Agricultural, Consumer and Environmental Sciences
 | 
 | NMSU’S DISTINGUISHED ALUMNI  | 
 | NMSU’s Distinguished Alumni Awards recognize brilliance, dedication, & service   For more than 60 years, the New Mexico State University Alumni Association has presented the university’s most accomplished alumni with the Distinguished Alumni Awards. Six new recipients were announced as the latest honorees, representing fields ranging from higher education to mental health and well-being, high energy density science, educational technology, oil and gas, and consumer product manufacturing. In addition, the James F. Cole Memorial Award for Service, the Alumni Association’s highest award, and the Young Alumni Service Award recipients were announced.   Each awardee will be honored at the 2023 Distinguished Alumni Awards Gala Nov. 3. They will also join the NMSU Alumni Association trolley in the Homecoming parade and be recognized on the field at halftime of the NMSU Homecoming football game Nov. 4 against Middle Tennessee.
 “It is always humbling to see the full impact of our graduates after they leave New Mexico State University, and this year, we are once again amazed and moved by the accomplishments of this class of distinguished alumni,” said David Strong, NMSU Foundation interim president and chief financial officer. “These Aggies are changing the world in communities across the globe, and despite their varied career paths and diverse lines of work, each alum shares one thing in common: they all received their academic foundation at NMSU.”
   The Alumni Association has presented more than 350 of these prestigious awards since 1956, adding the James F. Cole Memorial Award for Service in 1966 and the Young Alumni Service Award in 2019. Recipients of these service awards demonstrate outstanding university involvement and notable civic, humanitarian and professional contributions.
 
 Distinguished Alumni awardees have demonstrated significant achievement and service that bring honor to the university. The 2023 ACES Distinguished Alumni recipient is:   Jeanne Gleason ’74, College of Agricultural, Consumer and Environmental Sciences: Professor Emerita Jeanne Gleason spent 50 years at NMSU, most recently as department head for Innovative Media Research and Extension. She has a national reputation as an early innovator in educational digital media, first with video production, then with touch-screen kiosks, computer games and other interactive media. Her impacts are felt internationally, with more than a hundred million views of her videos and interactive tools to date, as well as in the many students and professionals she mentored and supported.
 To learn more about each awardee, full biographies will soon be available at https://www.nmsualumni.org/awards-recognitions. | 
 |  | 
 | Congratulations to Dr. Soum Sanogo, Professor of Fungal Plant Pathology for having received $5,953,000 from the USDA NIFA Specialty Crop Research Initiative. This project aims to develop a system-based approach to reduce the risk of Phytophthora blight, a serious disease in vegetable crops worldwide. Other NMSU personnel on this project are Drs. Dennis N. Lozada, Ram Acharya, Willis M. Fedio, and Koffi Djaman. This effort is the result of the collaboration between researchers at multiple institutions including the University of Illinois, Alcorn State University, University of Florida, University of Arizona, Texas A&M University, and Rutgers University.   For more information, please contact Dr. Sanogo at ssanogo@nmsu.edu. | 
 | 
 | 
 | | | NRCS GRANT AWARDED TO ACES | 
 | 
 | 
 | |  | | NRCS funds supporting development programs for Hispanics have been awarded to ACES-NMSU. This grant, coordinated by Mr. Rick Tafoya, NRCS National Program Manager, and Dr. Santiago Utsumi, NMSU Associate Professor of Range Science, will support recruiting efforts to attract talented students to the Range Science program and several summer internships for ACES undergraduate students with interest in Range Science and related disciplines such as Fisheries and Wildlife Sciences and Animal Science.   For additional information, contact Dr. Utsumi at sutsumi@nmsu.edu.  | 
 | 
 | 
 | | | As a result of increasing water management challenges in the western United States due to climate change, the Western Association of Agricultural Experiment Station Directors (WAAESD) sponsored a virtual summit on water security in August 2020. The purpose of this summit was to identify and address the most pressing water-related issues in the Western region and use those insights to create a comprehensive framework leveraging the expertise and knowledge of water experts from various sectors. After the summit, the Western Water Network leadership team was established to ensure follow-through on summit discussions, outreach activities, and other action items with the help of fellow researchers and stakeholders. In 2021, the leadership team (and authors of this publication) conducted a follow-up survey with leading research scientists, university extension specialists and professionals, and federal/state agency representatives to gauge their responses on existing and emerging critical water issues in the West. This survey additionally led to the creation of the Western Water Network itself, which encourages collaborative, science-based efforts to support dynamic human and natural systems in the western United States.   For more information, contact Dr. Alexander Fernald at afernald@nmsu.edu.  | 
 |  | 
 | Read more about these research details and outcomes in the Journal of Contemporary Water Research and Education on pages 47-56. | 
 | AGRICULTURAL EXPERIMENT STATION  | 
 | In the US, forests assimilate approximately 15% of annual US human-caused greenhouse gas emissions and they store approximately 64 times as much carbon as we emitted in 2020. Given the outsized role forests play in helping to regulate the climate, reforesting severely disturbed areas, such as post-fire environments, has the potential to increase carbon sequestration. However, there is a lack of information regarding how to best calculate the amount of carbon that is being sequestered in reforestation activities. This summer, staff, and student interns from New Mexico State University and the JTH Forestry Research Center traveled across four states in the greater southwestern US to gather data on reforestation efforts. Specifically, the data will be used to develop a baseline model for calculating carbon storage of recently planted ponderosa pine across the greater southwestern US region.     | 
 |  | 
 | 
 | 
 | | | Dr. Manoj Shukla, Director of ACES Global Program and AGG, visited University of Juarez Durango (UJED) to participate in the Agronomy Week and present an invited seminar. He also participated in the closing ceremony of the week-long event with Dr. Cirilo Vasquez, Dean, College of Agronomy and Animal Sciences, UJED.   Dr. Shukla also met with Dr. Rios, the Chancellor (Rektor) of UJED. The two discussed closer collaboration with NMSU and UJED including a split PhD for UJED faculty with a MS terminal degree, and dual degree programs for UJED students. Dr. Shukla also met with the Deans of Biology and Civil Engineering, and several faculty and students from UJED.   The UJED Chancellor is expected to visit NMSU main campus in October 2023 to strengthen the collaborations.   For more information, contact Dr. Manoj Shukla at shuklamk@nmsu.edu.  | 
 | Dr. Margez, Dr. Solis Rios, Dr. Shukla, Dr. Vasquez | 
 | AGRICULTURAL ECONOMICS & AGRICULTURAL BUSINESS | 
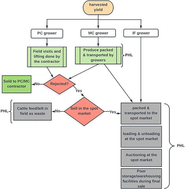
 | An article authored by an NMSU faculty in collaboration with faculty at Arizona State University was recognized as the Outstanding Published Paper that Significantly Contributed to the Specialty Crops Economics Discipline at the 2023 Agricultural and Applied Economics Association (AAEA) Annual Meeting in Washington, DC.    The authors, Dr. Alwin Dsouza (Assistant Professor of Agricultural Economics and Agricultural Business), Dr. Ashok Mishra (Professor of Agribusiness at Arizona State University), and Dr. Scott Webster (Professor of Supply Chain Management at Arizona State University), studied the post-harvest losses (PHLs) in okra cultivation and found that “okra growers under production or marketing contracts have higher profits and PHLs than independent okra growers. However, under a low rejection rate (rejection rate is the percentage of produce not purchased by the agribusiness firms due to low quality) scenario, growers under production or marketing contracts have significantly lower PHLs and increased profits. The reduction in PHLs is not surprising, but the magnitude of the decrease shows that rejection rates are the major contributor to PHLs for contracted growers. Thus, contract farming with low rejection reduces PHLs and increases the profits of smallholders, which is a win-win situation for growers and contracting firms. Therefore, along with policies that increase contract farming participation, targeted labor hiring programs may be implemented, which can reduce rejection rates as produce gets harvested at the right time.”   The citation information of the article is: Dsouza, Alwin, Ashok K. Mishra, and Scott Webster. “Vertical coordination and post‐harvest losses: Implications on food loss.” Applied Economic Perspectives and Policy 45, no. 1 (2023): 460-486.   For more information, contact Dr. Alwin Dsouza at adsouza@nmsu.edu.  | 
 |  | 
 | Supply chain model for production contract, marketing contract and independent farmers okra growers | 
 | ENTOMOLOGY, PLANT PATHOLOGY & WEED SCIENCE | 
 | Weed Management, It’s Electric   The Western Integrated Pest Management Center visited Las Cruces to see first-hand Dr. Erik Lehnhoff’s research on the use of “electric mulch” to manage weeds. Dr. Lehnhoff, associate professor in the Department of Entomology, Plant Pathology, & Weed Science, showed off research plots demonstrating how this new technology, where solar panels are used to charge stainless steel screens with a low-power electric current, could suppress the growth of weeds in high-value crops.    His work, including limitations and next steps of the electric mulch method, was featured in the recent Western IPM Center Newsletter http://westernipm.org/index.cfm/ipm-in-the-west/agriculture/testing-electric-mulch-for-weed-control/.   For more information, contact Dr. Erik Lehnoff at lehnhoff@nmsu.edu. | 
 | EXTENSION FAMILY & CONSUMER SCIENCES | 
 | Farmer Stress Summit hosted by the Here to Help NM Initiative   In August, a Farmer Stress Summit was hosted by the Here to Help NM Initiative. The event was held in Albuquerque, New Mexico at the Bernalillo County 4-H Center and attendees represented the Cooperative Extension Service, New Mexico Department of Agriculture, farmers, ranchers, other Ag professionals, and mental health professionals. Goals for the summit were for participants (1) to learn about resources and best practices to support mental health in Ag and rural communities and (2) build a network of people and organizations interested in this topic area.   The summit included presentations by the following individuals: Julie Jesmer, MSW, MSAG, Farm Stress and Suicide Prevention Specialist, Western Region Agricultural Stress Assistance Program Coordinator (WRASAP)LaJoy Spears, Ph.D., NMSU Extension Program Development and Evaluation Specialist Clinton Wilson, AgWell Program Director, Rocky Mountain Farmers UnionKarim Martinez, Ph.D., NMSU Extension Family Life and Child Development SpecialistRobert Hagevoort, Ph.D., Project Director and NMSU Extension Dairy SpecialistLife Link Training Institute: Renee Chavez-Maes, CPSW; Leticia Chavez-Paulette, CPSW and Dawn Green, CPSWMatt Rush, farmer, rancher, and author
 Here to Help NM is a collaboration between New Mexico Farm and Livestock Bureau, New Mexico Department of Agriculture, and the NMSU College of ACES. https://www.nmflb.org/Get-Involved/Here-To-Help-NM   For more information about the summit contact Marshal Wilson, mwilson@nmda.nmsu.edu or Karim Martinez, karmarti@nmsu.edu  | 
 |  | 
 | FAMILY & CONSUMER SCIENCE | 
 | 
 | 
 | | | Kelley Coffeen, Associate Professor in our Family & Consumer Science department, has a new cookbook coming out this fall.   In The Big Book of Hatch Chile, Coffeen offers more than 180 detailed but easy-to-use recipes for everything from chile-laced margaritas to several variations on the classic green chile cheeseburger. Coffeen has developed amazing new recipes and familiar Hatch chile favorites, including weeknight time-savers and Saturday-night showstoppers. Coffeen profiles family farms, restaurants, and everyone and everything that makes chile central to the identity of the Hatch valley and New Mexico. You’ll find details on chile resources, chile varieties and their flavor characteristics and nutritional value, the differences between dried chile and fresh chile, and tips for buying, roasting, and storing hatch chile. The Big Book of Hatch Chile takes you on a trip to explore the history and evolution of Hatch chile and the flavor characteristics that make it the most versatile and sought-after chile varietal.   Coffeen is a culinary expert, food consultant, and the author of five Mexican cookbooks, including Fiesta Mexicali, 300 Best Taco Recipes and 200 Easy Mexican Recipes, as well as The Tex Mex Diabetes Cookbook. Her culinary work includes assisting the Joslin Center at Harvard Medical School with diabetic-friendly recipes. You can pre-order your copy on Amazon for a November delivery. There will be booksigning events around the region at that time.   For more information, contact Dr. Kelley Coffeen at kcoffeen@nmsu.edu.  | 
 |  | 
 | 
 | | | FISH, WILDLIFE & CONSERVATION ECOLOGY | 
 | 
 | 
 | |  | | NMSU’s Department of Fish, Wildlife, and Conservation Ecology has a long history of collaborating with the U.S. Geological Survey through the placement of the USGS New Mexico Cooperative Fish & Wildlife Unit within the department. The Unit is made up of several federal scientists who also play the role of faculty in the department by teaching, conducting research, advising students, and advancing the ability of the department to meet the needs of the College, the University and the state of New Mexico.   The department welcomes Dr. Kasey Pregler as the new Assistant Unit Leader in the USGS New Mexico Cooperative Fish & Wildlife Unit and Affiliate Assistant Professor. Prior to arriving at NMSU Dr. Pregler was a postdoctoral researcher at the University of California, Berkeley, and received her Ph.D. from Colorado State University in 2019. Dr. Pregler’s research focuses on the evolutionary ecology and conservation of freshwater fishes using a combination of quantitative and genetic methods. Research topics range from how to improve fitness of imperiled fish populations using conservation tools like genetic rescue, to understanding the ecological and evolutionary impacts of management interventions, and how fish population ecology will be impacted by future environmental change.   You can learn more about the work done in the Pregler Lab at: www.preglerlab.com and the USGS New Mexico Cooperative Research Unit at: https://www1.usgs.gov/coopunits/unit/NewMexico | 
 | 
 | 
 | | | INNOVATIVE MEDIA, RESEARCH & EXTENSION | 
 | The Learning Games Lab in the Department of Innovative Media, Research and Extension will host a Food Waste Hackathon for youth, September 27, 28 and 29, 2023, 9 am to 4:30 pm (Wednesday, Thursday and Friday).      Middle schoolers (grades 6 through 8) interested in designing media solutions to reduce food waste are encouraged to apply.  Participants will immerse themselves in discussions about food waste, collaborate on design activities, use media design to propose solutions, and play and evaluate games.      The goal of the food waste hackathon is to help youth discover how they can make a difference by designing strategies to motivate sustainable behaviors in their communities. Youth will identify actions they and those in their circles can take to reduce food waste, build vocabulary, practice talking about these topics, and develop self-efficacy.    Meals in the NMSU Taos Dining Hall are included as part of the experience.    To register: https://shorturl.at/nEMQS    For more information, contact Matheus Cezarotto, Visiting Assistant Professor, Department of Innovative Media, Research and Extension, Tel: 575-646-5284 Email: matheus@nmsu. | 
 |  | 
 | 
 | 
 | | | NEW MEXICO FFA ASSOCIATION | 
 | New Mexico FFA Red Barn at the New Mexico State Fair in Albuquerque   The New Mexico State Fair took place September 8th through the 18th in Albuquerque. The fairgrounds were taken over by livestock exhibitors, horse showmen, indoor projects, and curious visitors. Every year the NMFFA State Officers and FFA members from around the state set up and work the Red Barn. The Red Barn is filled to the brim with all sorts of animals and livestock. This year there were ducklings, chicks, goats, cattle, sheep, puppies, and even donkeys! Students are there to help guide visitors through the barn and to teach them about the animals. This year the Red Barn was a success, and it will be there again next year! It is always a great opportunity to connect with the public and give them a glimpse into agriculture! | 
 | For more information about NMFFA and pictures from Leadership Camp, visit the website and follow along on our social media pages!   Website: http://www.nmffa.org Facebook: New Mexico FFA Instagram: @newmexicoffa | 
 | 
 | 
 | | |  | 
 | NMSU retirees (faculty and staff) are cordially invited for a fun afternoon at the NMSU Golf Course Clubhouse! This event is exclusively for retired NMSU faculty and staff, so get ready to catch up with old friends and make new ones. Indulge in a delicious southern Italian buffet.Hear updates from Provost Shoho, Athletics, Benefits and others.Discuss reorganizing, in the tradition of the former Pioneers organization, in order to maintain a connection with NMSU and to provide activities which enhance life in retirement for faculty and staff.
 Don't miss out on this wonderful opportunity to reconnect! Register to attend, and come prepared for an afternoon filled with good food and great company.   Date and Time: Thursday, September 28th, 11:30 a.m.–1:30 p.m.  Location: NMSU Golf Course Clubhouse, 3000 Herb Wimberly Drive  Cost: $15 per person (Spouses/partners are welcome!)   Registration Deadline: Monday, September 18th – seating is limited. For More Information:pbloomqu@nmsu.edu   EVENT REGISTRATION: https://retirees.ezregister.com | 
 | USDA NRCS - EMPLOYMENT OPPORTUNITIES | 
 |  | 
 | History-making NMSU Extension agent to be inducted into national agricultural hall of fame   Fabiola Cabeza de Baca, the first Spanish-speaking agent to serve in New Mexico State University’s Cooperative Extension Service, who became one of the state’s foremost educators and cultural authorities of the 20th century, will be inducted into the National Agricultural Center’s Hall of Fame in October.   Cabeza de Baca will join the ranks of other illustrious figures who have made outstanding contributions to American agriculture, including George Washington Carver, Thomas Jefferson, Eli Whitney, and another famous New Mexico resident with ties to NMSU, Fabián García, who became the first Hispanic member inducted into the Hall of Fame in 2020. The induction ceremony will take place Oct. 5 at the National Agricultural Center in Bonner Springs, Kansas.   Over a decades-long career, Cabeza de Baca brought life-changing educational opportunities to rural and pueblo communities across New Mexico. She broke barriers as a published author, becoming a trusted chronicler of the state’s heritage and cuisines through a trove of beloved books, stories and recipes. She followed a calling for teaching and shared her expertise widely, touching the lives of many over a life that began when New Mexico was still a territory.   For more information about Cabeza de Baca, visit https://nmsu.news/ACES-Mag-Spring-2023 or https://aces-heroes.nmsu.edu.   For more information about the National Agricultural Center’s Hall of Fame, visit https://www.aghalloffame.com. | 
 |  | 
 | Click on the following link to give to the College of ACES. Give Now | New Mexico State University Foundation (nmsu.edu)   You can also contact Planning Officer, Erika De La O. Medina at erikadlo@nmsu.edu for more information on how to give to the College of ACES. | 
 | The College of Agricultural, Consumer, and Environmental Sciences (ACES) annual report provides an overview of accomplishments during 2022, including impacts, productivityand goals for each unit, area and program. These accomplishments reflect our work in
 teaching, research and extension.
   To view our College of ACES 2022 Annual Report click on the following link: Annual Reports | New Mexico State University - BE BOLD. Shape the Future. (nmsu.edu) | 
 | Our department of Innovative Media Research & Extension produced a great video demonstrating our college. You can access the video by clicking on the following link: ACES About Home (nmsu.edu)  | 
 | COLLEGE OF ACES MAGAZINE – SPRING 2023 ISSUE  | 
 | 
 | 
 | | | The College of Agriculture, Consumer and Environmental Sciences is an engine for economic and community development in New Mexico, improving the lives of New Mexicans through academic, research, and Extension programs. | 
 | 
 | 
 |  |